Wenn der Wurm schmerzt oder „drücken wir noch auf dem Bauch herum?“
Die Appendizitis wird umgangssprachlich auch Blinddarmentzündung genannt. Dieser Begriff stimmt allerdings nicht ganz, da es sich um eine Entzündung des Wurmfortsatzes (Appendix vermiformis) handelt. Diese Entzündung wird ausgelöst durch bakterielle Erreger. Diese können über den Blutweg einwandern aber sich auch bereits in der Darmflora befinden und dort ansammeln (Kotsteine, Verengung des Darmlumens, Verwachsungen). Diese Entzündungen können akut erstmalig auftreten aber auch chronisch sein.
In Deutschland werden jährlich Rund 200.000 Wurmfortsätze entfernt. Somit zählt eine Appendektomie zu einer der häufigsten viszeralchirurgischen Operationen überhaupt. Die Appendizitis tritt meist bei Kindern, Jugendlichen und jungen Erwachsenen auf. 38 % aller Appendektomien betrifft die Altersgruppe der 5 bis 19 Jährigen, 58 % auf die von 5 bis 29 Jahren. Bei Kindern über 2 Jahren ist die Appendizitis die häufigste Ursache des akuten Abdomens.
Sollte es entzündungsbedingt zu Gewebenekrosen kommen, besteht die Gefahr einer Perforation. Durch eine Perforation des Wurmfortsatzes kann Darminhalt in die Bauchhöhle austreten und eine lebensgefährliche Peritonitis auslösen.
Symptome

Oft beginnt eine Appendizitis mit unspezifischen und allgemeinen Symptomen wie Unwohlsein, Erbrechen, Übelkeit, Appetitlosigkeit und Fieber. Man beobachtet auch häufig, dass der Schmerz sich nicht sofort im unteren, rechten Abdomen manifestiert. Durch Überdehnung und Reizung kommt es oft erst zu viszeralen Schmerzen im Bereich um den Bauchnabel oder auch im Epigastrium. Innerhalb von 12 – 24 Stunden geht dieser Schmerztyp dann in somatische Schmerzen über, da es zunehmend zur Reizung von somatischen Nervenfasern (Peritonealreizung) kommt. Diese Schmerzen sind dann genauer lokalisierbar. Im weiteren Verlauf lässt sich der Schmerz durch Palpation (Druckschmerz)verstärken und auch durch plötzliches loslassen (auch auf der anderen Seite des Abdomens) kann der Schmerz verstärkt werden. Dieser Loslassschmerz erklärt sich durch eine Bauchfellerschütterung, die bis zur betroffenen (rechts unten) Region vordringt. Es zeigt sich zudem auch die klassische Abwehrspannung des Abdomens und häufig hat der Patient bereits eine Schonhaltung eingenommen. Aber Achtung:
| Jede Palpation (Drücken, Loslassen, Beklopfen) oder sonstige Manipulation am Bauch des Patienten führt zu zusätzlichen Schmerzen. |
Für eine genauere Lokalisation des Schmerzes gibt es sogenannte Appendizitis-Schmerzzeichen bzw. Schmerzpunkte.

- McBurney-Punkt : Druckschmerz in der Mitte der Verbindungslinie Nabel – Spina iliaca anterior superior
- Rovsing-Zeichen : Schmerzen beim Ausstreichen des Querkolons von links nach rechts
- Blumberg-Zeichen : kontralateraler Loslassschmerz
- Lanz-Punkt : Druckschmerz auf dem rechten Drittel der Verbindungslinie beider Spina iliaca anterior superior
- Psoas-Schmerz : Die Beugung des Oberschenkels gegen Widerstand löst Schmerzen im Unterbauch aus. Andere retroperitoneale Reizungen, z.B. eine Blutung illiakaler Gefäße, führen ebenfalls zu einem positiven Psoas-Zeichen, sodass dieses nicht als beweisend für eine Appendizitis gilt.
Die Palpation darf man durchaus diskutieren oder kritisch hinterfragen. In wie weit beeinflusst es unsere Arbeit wenn sich Verdacht auf eine Appendizitis dadurch verschärft, wenn der Patient auf einen oder mehrerer Schmerzpunkte reagiert? Auch auf die sogenannten Rovsing-Zeichen, also dem Ausstreichen des Colons, soll verzichtet werden. Durch das Ausstreichen baut sich Druck auf welches zum rupturieren des Appendix führen kann.
Natürlich ist eine genaue(re) Diagnostik ein persönlicher Anspruch und auch der Patient hat das Recht auf eine gewissenhafte Untersuchung jedoch ergeben sich in diesem Fall nur wenig bis keine Vorteile. Auf der einen Seite fügt man dem Patienten nur mehr Schmerzen zu, auf der anderen Seite beeinflusst es aber unsere Therapie nicht. Es ergibt sich sogar ein weiterer Nachteil, denn:
| Intensives palpieren (klopfen, drücken etc.) kann bei einer Appendizitis gefährlich sein, da dies eine Perforation begünstigen kann! |
Therapie
Auch bei diesem Krankheitsbild erfolgt eine Untersuchung und Diagnostik nach dem ABCDE Schema in Verbindung mit Sampler. Natürlich erfolgt ein Monitoring mit Blutdruck, SpO2, Ekg und Bestimmung des BZ.
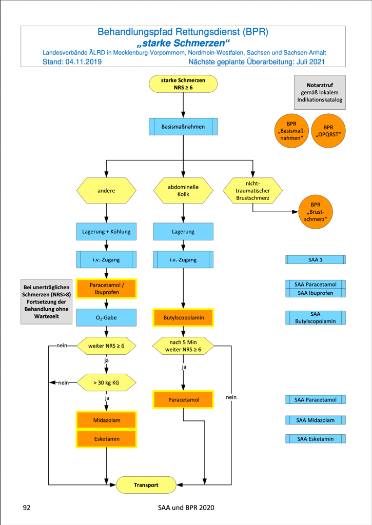
Die Therapie erfolgt symptomatisch. Klagt der Patient über starke Schmerzen bestehen die Basics in der schonenden Lagerung in einer bauchdeckenentlastenden Position. Oberkörper aufrecht mit Knierolle und angewinkelten Extremitäten. Nach Möglichkeit ist es dem Patienten gestattet sich so hinzulegen wie es für ihn am bequemsten ist. Sollte dies nicht ausreichen muss eine Analgesie erfolgen. Dabei bitte die regionalen Vorgaben für Notfallsanitäter beachten. Hier beispielsweise der Behandlungspfad für starke Schmerzen vom Land NRW.

Liegen starke Übelkeit und/oder Erbrechen vor kann man Dimenhydrinat in Erwägung ziehen. Auch hier bitte wieder die regionalen Vorgaben beachten.
Letztendlich ist es wie bei jedem Patienten. Eine individuelle und situationsabhängige Behandlung und Einsatztaktik führt zum Erfolg. Während der eine Patient Schmerzen leicht wegsteckt präsentiert sich der andere schwer Krank.
Im Umgang mit Kleinkindern sollte viel Geduld und Empathie geboten sein. Sie sind weniger Kooperativ, haben Angst und meist stellen sich im jungen Alter die Symptome nicht immer so zweifelsfrei dar. Als Einsatzkraft ist man der Fremde und die Situation überfordert die Kleinen. Es empfiehlt sich die Eltern in Diagnostik, Anamnese und Behandlung mit einzubeziehen.
Differenzialdiagnosen
Der Symptom- und Erkrankungskomplex „akutes Abdomen“ beinhaltet eine große Vielfalt verschiedenster Erkrankungen. Gerade weil zu Beginn einer Appendizitis der Verlauf so unspezifisch verläuft sollte man die ein oder andere Differenzialdiagnose im Hinterkopf haben:
- Divertikulitis
- Gastroenteritis
- Morbus Crohn
- Nieren- oder Harnleiterkolik
- bei Frauen Extrauteringravidität, Ovarialzysten
- Hernien
- bei Männer Hodentorsion
- Mesenterialinfarkt
- gedeckte Ruptur eines Aortenaneurysmas
Diese Auflistung zeigt nur einige Möglichkeiten.
Die Blinddarmentzündung ist die häufigste Ursache für ein akutes Abdomen. Dennoch wird sie in der reinen Rettungsdienstliteratur eher stiefmütterlich beleuchtet. Da man aber eher häufig zum akuten Abdomen gerufen wird, ist das Wissen dazu elementar. Nicht um primär eine Appendizitis zu diagnostizieren sondern auch um andere Differenzialdiagnosen nicht zu übersehen.
Quellen:
LPN Lehrbuch für präklinischen Notfallmedizin
https://flexikon.doccheck.com/de/Appendizitis
retten! 2013 Akutes Abdomen – mehr als nur Bauchschmerz
Regionale Unterschiede in der Gesundheitsversorgung. Faktencheck Gesundheit. Bertelsmann Stiftung, 2011, S. 32 f
Zayer S. Unklare Bauchschmerzen. In: Zayer S, Hrsg. Fallbuch Notfallsanitäter. 1. Auflage. Stuttgart: Thieme; 2018.
Beitragsbild von Pexels
